从饮食入手,远离“痛风”!这张“食物嘌呤等级表”你一定要收好

今日柳州|时间:2019-01-22 14:31 来源:本站原创 评论:0
“痛风”在过去被称为“宫廷病”,只有贵族才会因大吃大喝“惹”上它。但现在生活条件好了,普通百姓也会被“痛风”威胁和困扰。


微信图片_20190122143100.jpg


有研究显示,我国高尿酸血症患者人数已达1.7亿,痛风患者超过8000万人,“痛风”已成为我国仅次于糖尿病的第二大代谢类疾病。


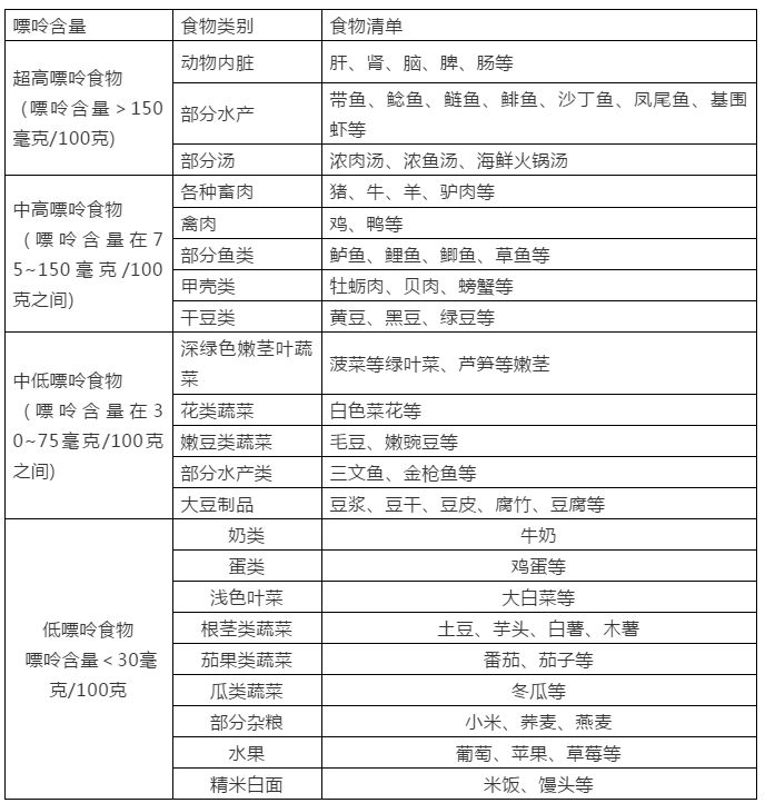
权威营养专家总结了一张

“食物嘌呤等级表”

从饮食入手

远离“痛风”


微信图片_20190122143103.jpg


常见“食物嘌呤等级表”


超高嘌呤食物,“痛风”和高尿酸的人应该完全避免;中高嘌呤食物,应该严格限量,在急性发作期不能食用;低嘌呤食物,几乎无需顾忌其嘌呤含量。


微信图片_20190122143106.jpg



7种食物排尿酸


要想降尿酸,除了严格控制饮食,避免摄入高嘌呤的食物外,增加尿酸的排泄也是预防高尿酸的重要一环。那么,如何快速排出体内尿酸?吃什么有利于体内尿酸快速排出呢?


1奶制品


尤其是低脂奶制品可降低血尿酸水平,减少痛风的发病率。


2豆类


并非痛风患者的禁忌,豆制品(如豆腐脑、豆腐、豆浆等)可弥补限制红肉摄入带来的蛋白质摄入减少,还可降低冠心病的发病风险。


3蔬菜


近年多项研究表明进食富含嘌呤的蔬菜并不增加血尿酸水平及痛风的发病率,进食大量的蔬菜可碱化尿液有利于尿酸排泄,从而降低血尿酸水平。


4新鲜水果


选择含果糖量较低的水果如青梅、青瓜、西瓜、椰子水、草莓、樱桃、菠萝、桃子、李子、橄榄等摄入。


建议痛风患者少吃苹果、无花果、橙子、荔枝、柿子、桂圆、香蕉、杨梅、石榴等果糖较高的水果。


5维生素C


口服维生素C的降尿酸作用已被应用于临床实践,平均剂量为500mg/d(成人每日摄入量不应超过2000mg)。


维生素C可能通过促进尿酸排泄和抑制尿酸降低血尿酸。


6


茶有类似咖啡的降尿酸机制,但茶中也有升高血尿酸的成分,二者作用相互抵消,饮茶对血尿酸水平无显著影响,痛风患者可根据自己的喜好选择是否饮茶。


7


每日喝水2000毫升,多饮白开水可以稀释尿酸,加速排泄,使尿酸水平下降。


少喝肉汤、鱼汤、鸡汤、火锅汤等,因为这些汤中含有大量嘌呤成分。


适当补肾


肾主排泄,想要尿酸尽快排泄出去,就得依仗肾功能。肾好,自然排泄就好,平时可以多吃一些固肾的食物如熟地、山茱萸、山药、泽泻、丹皮、茯苓能起到滋阴补肾的功效。


来源:柳州发布


责任编辑:麦子



相关阅读: